无标题文档
新田教育网
网站主页
信息公开
办事服务
互动交流
网上办公
搜 索
当前位置:
首页
>
政务公开
>
通知公告
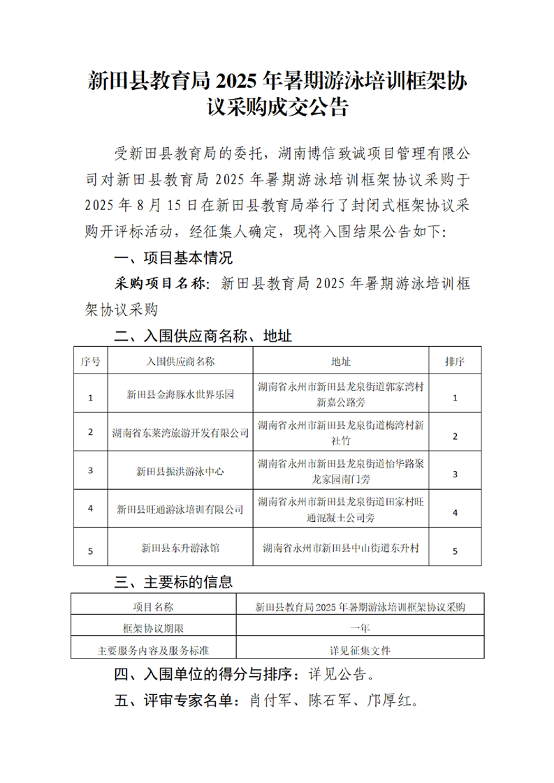
新田县教育局2025年暑期游泳培训框架协议采购成交公告
日期:
2025-08-17 14:38
【 字号:
大
中
小
】
打印
关闭本页
扫一扫在手机打开当前页