首页
欢迎您访问卫健局官网!
组织机构
领导信息
机构信息
卫计资讯
欢迎您访问卫健局官网!
公文公告
欢迎您访问卫健局官网!
便民服务
预约挂号
医院执业
医师执业
护士执业
办事指南
下载中心
政策文件
欢迎您访问卫健局官网!
调查征集
欢迎您访问卫健局官网!
网站首页
>
政务公开
>
政府信息公开年度报告
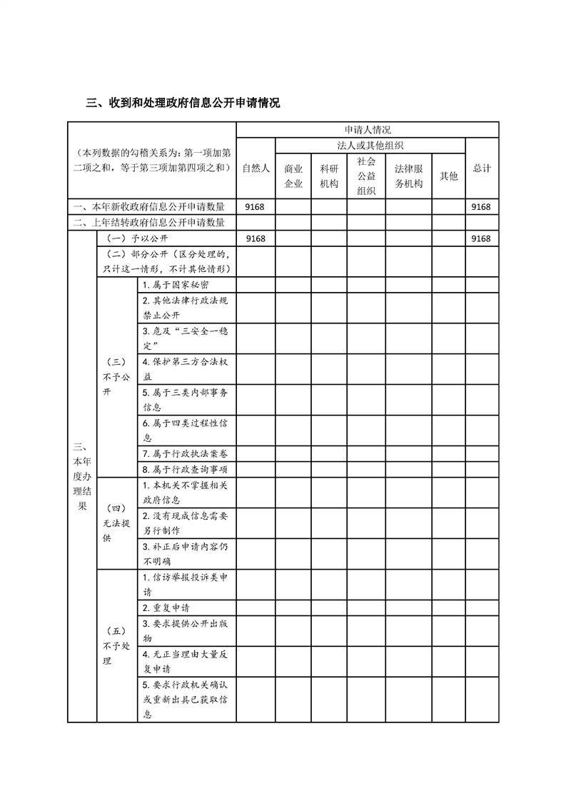
新田县卫生健康局2021年政府信息公开工作年度报告
来源:
新田县卫生健康局
作者:
日期:
2022-01-28 17:03
【 字号:
大
中
小
】
打印
关闭本页
扫一扫在手机打开当前页